抗血小板药物(APAs)通过抑制血小板的聚集和活化以预防和减少血栓形成,是治疗血栓的关键药物之一。但是APAs使用过量容易导致严重出血,如颅内出血、消化道出血和脏器出血等,从而给患者带来生命危险,因而该类药物在临床上使用的剂量范围较窄,因使用风险很高而受到限制。但是,如果在患者使用APAs而导致出血或紧急侵入性手术前,及时清除过量的APAs,或采取相应的逆转策略使血小板恢复止血功能,将减轻APAs的副作用,提高其临床使用的安全性。然而目前市场上还没有相关的逆转剂被研发出来。
针对上述问题,国家纳米中心张银龙教授团队与正妹AV
刘继华教授课题组联合开发了以点击化学修饰的金纳米颗粒AuNPs-PEG-DBCO和AuNPs-PEG-MAL,能够分别减轻抗血小板药物N3-替格瑞洛和氯吡格雷引起的出血现象,促进血小板功能的恢复,从而逆转N3-替格瑞洛和氯吡格雷药物的抗血小板作用,提高药物使用的安全性。
研究中依据含有二苯并环辛炔(DBCO)配体的小分子能够与含有叠氮基团的APAs结合的特性,合成了金纳米颗粒AuNPs-PEG-DBCO,在体内能够与N3-替格瑞洛快速结合,从而逆转其抗血小板作用;而含有马来酰亚胺(MAL)配体的小分子能够与含有巯基的APAs活性代谢物结合,将其修饰到金纳米颗粒上,合成出AuNPs-PEG-MAL,能够与氯吡格雷活性代谢产物(CLP-AM)快速结合,从而起到功能逆转的作用。体外结合实验证实,AuNPs-PEG-DBCO与N3-替格瑞洛的结合效率为88.0±3.43%,AuNPs-PEG-MAL与CLP-AM的结合效率为45.45±6.89%。表明功能化的纳米颗粒可以在室温条件下与抗血小板药物结合。体内尾尖出血模型实验表明,AuNPs-PEG-DBCO和AuNPs-PEG-MAL可显著缩短N3-替格瑞洛和氯吡格雷尾尖出血时间,在最长出血时间点的逆转效率分别为43.85%和64.31%;体内急性肝损伤小鼠模型实验同样表明AuNPs-PEGDBCO和AuNPs-PEG-MAL对N3-替格瑞洛和CLP-AM的逆转效率分别为68.53%和62.12%,均高于血小板输注的逆转效率19.73%和28.25%。综上所述,体外和体内实验均证明,AuNPs-PEG-DBCO和AuNPs-PEG-MAL 能够促进血小板功能的恢复,并减轻N3-替格瑞洛和氯吡格雷引起的出血现象。本研究提出了利用点击化学修饰的金纳米颗粒去逆转APAs抗血小板功能的新策略,有望通过控制出血风险来提高临床上APAs的用药安全性,同时为AuNPs的临床应用转化,构建诊断、治疗和预防一体化平台提供了新的方向和思路。

图1. 点击化学修饰金纳米颗粒的设计特点和作用机理
(a) AuNPs-PEG-DBCO和AuNPs-PEG-MAL的合成和与药物结合示意图。(b)点击化学修饰的金纳米颗粒的工作机制示意图。

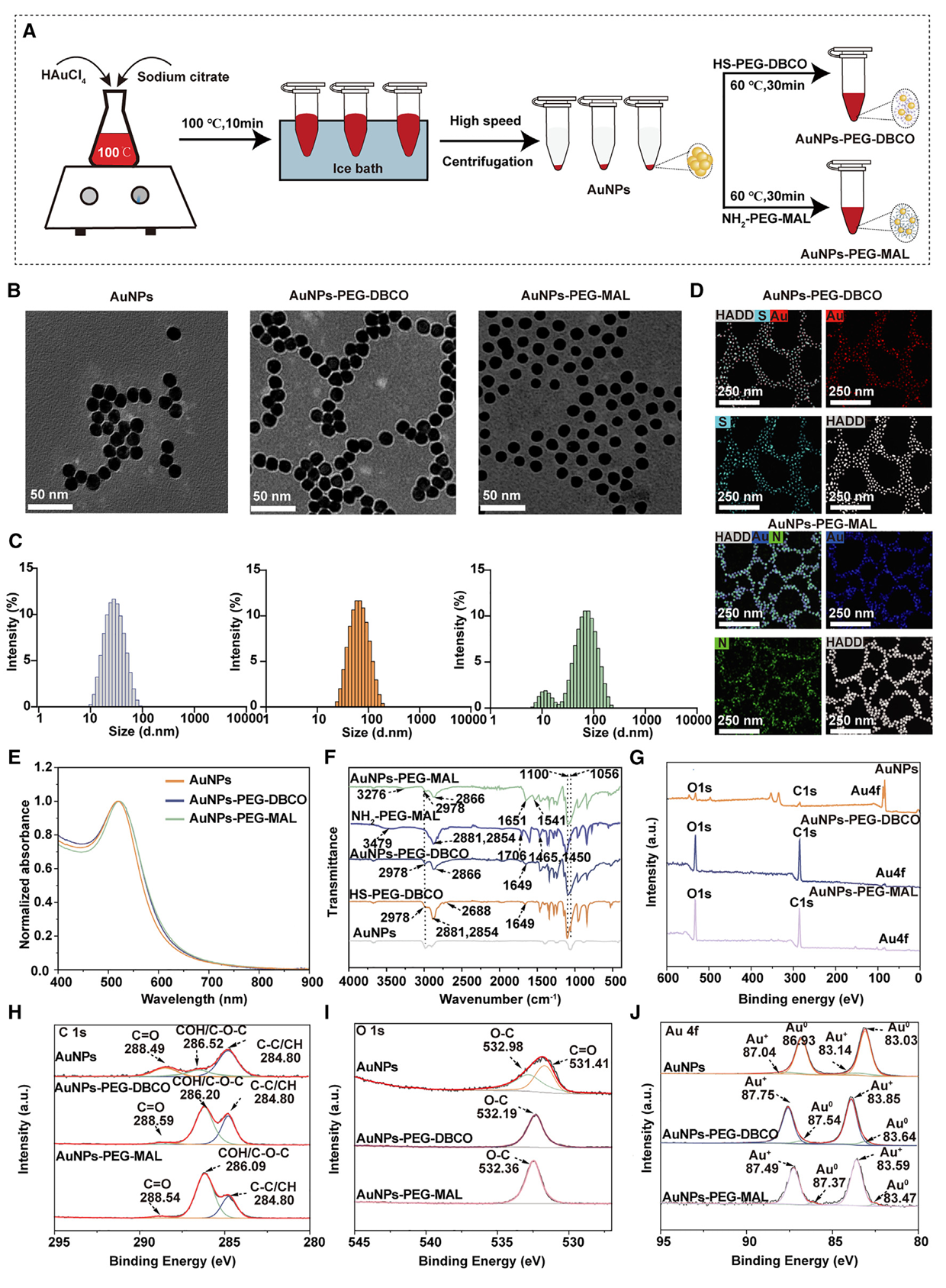
图2. 金纳米颗粒和功能化金纳米颗粒的物理化学表征

图3. AuNPs-PEG-DBCO和AuNPs-PEG MAL与APAs的结合和抗血小板功能逆转作用
(a) HS-PEG-DBCO和NH2-PEG-MAL分别与N3替格瑞洛和氯吡格雷的活性代谢产物发生化学反应;(b)N3替格瑞洛、氯吡格雷AM、HS-PEG-DBCO和N3替格瑞洛的结合物、NH2-PEG-MAL和氯吡格雷AM的结合物的基质辅助激光解吸电离飞行时间质谱(MALDI-TOF-MS);(c)SPR法测定HS-PEG-DBCO与N3替格瑞洛的结合亲和力;(d)NH2-PEG-MAL和氯吡格雷AM的结合亲和力;(e)血小板聚集率试验示意图。(f)氯吡格雷和N3替格瑞洛在血小板聚集试验中的抗血小板活性(n=3)。(g)在血小板聚集试验中,AuNPs-PEG-DBCO对N3-Ticagrelor的体外功能逆转(n=3)。(h)在血小板聚集试验中,AuNPs-PEG-MAL对氯吡格雷AM的体外功能逆转(n=3)。(i)AuNPs-PEG-MAL在血小板聚集试验中逆转氯吡格雷的体外功能(n=3)。*P<0.05;**P<0.01;***P<0.001;****P<0.0001

图4. AuNPs-PEG-DBCO和AuNPs-PEG-MAL的药代动力学和生物分布

图5:APAs的体内消除和功能逆转

图6:AuNP-PEG-DBCO和AuNPs-PEG-MAL的生物安全性
论文链接://doi.org/10.1016/j.matt.2025.101997